2 through 4 — What does it mean?
2through4.com was born of the idea that what we experience is not just about what happens to (2) us, but how that experience is then filtered through us, for (4) us, and eventually for others who may have experienced or currently be going through similar circumstances. Creating Solutions Through Stories reflects my belief in the transformative power of personal narrative to connect lived experience with broader social impact.I write both academic and creative works. Much of my academic work centers on encouraging nontraditional and system-impacted students to recognize the value of their personal histories and to use their stories as tools for mentorship, empowerment, and global engagement. Poetry is my most beloved and prolific outlet. You will find deep insight into who I am by delving into my poetic ponderings.Lecture topics such as perseverance, mentorship, and the relationship between humanities education and empathy for underrepresented voices highlight how individual narratives can inspire collective progress. In this way, I aim to demonstrate that stories are not only reflections of the past but also catalysts for building more inclusive and resilient communities and futures.

2through4, SolutionsThroughStories, mattie frascella. ©2025 All rights reserved.

Eiserner Steg (Iron footbridge), also known as the Love Lock Bridge. Frankfurt, Germany
My name is Mattie Frascella, and I am a self-proclaimed word nerd and bibliophile. I love to travel, experience new cultures and traditions, and I love words. I love the fact that words allow emotions and past experiences to come to life. Words, and how they are used, can build relationships or burn bridges. They can harm or they can heal. My aim is to help people embrace their stories and use them to help others along the path to wholeness.My poetry (Never Again Begins) and some non-fiction works have been published both in the United States and abroad. I am currently working toward facilitating and co-leading seminars to empower nontraditional students to share their stories and pursue higher education. More on that when the plans are finalized.Everyone has a story, and mine includes being the last of eight children, marrying young, bearing five children, and boldly pursuing a college degree after owning three companies and raising a family. Though aging is inevitable, giving in to stereotypes about what one can do after a certain age is a choice. I choose to move forward. I choose to make a difference, and I choose to build bridges, both locally and globally, because my story matters, and so does yours.
2through4, SolutionsThroughStories, mattie frascella. ©2025 All rights reserved.
I am currently pursuing a degree in English with minors in Professional Writing and Language and Literary Studies at Kennesaw State University where I will graduate in May 2026. I plan to continue my education through a master’s program in either Global Communications or Conflict Management, with the goal of advancing cross-cultural dialogue and fostering collaborative solutions to complex global challenges. As a nontraditional student, I bring a breadth of personal and professional experiences that inform my commitment to education, research, communication, and social impact.My professional goals include reaching nontraditional students and showing them their worth in a youth-centered world, expanding access to higher education (particularly for system-impacted and first-generation nontraditional students) while leveraging my medical, hospice, and mentoring experience to support inclusion, advocacy, and leadership development. It is said that you can't have it all, but I aim to go after whatever "it" is, and offer others the chance to do so as well!


KSU Education Abroad Fair



2025’s Maymester in Germany and France transformed a long-standing interest in global engagement and study into a coherent plan for practice, research, and mentorship. Immersion in the Discover the Heart of Europe study abroad program at the European Academy of Otzenhausen provided a comparative lens on civic culture, democratic memory, and sustainability that classroom study alone cannot reproduce. For me personally, studying abroad reoriented my confidence as a nontraditional student. Intergenerational dialogue and collaborative projects affirmed that learning is both intellectual and ethical: we inherit complex histories, and we are responsible for the communities we shape. That insight informs my mentoring philosophy.At the Education Abroad fairs on both the Kennesaw and Marietta campuses of KSU, I assisted Dr. Noah McLaughlin at the Maymester Study Abroad information table. I spoke with students about the Maymester 2026 Crossing Borders & Cultures in Southwestern Germany program. Through that volunteer work, I was invited to serve as a research assistant with the Department of World Languages and Cultures, a role that aligns with my ongoing recruitment and mentoring efforts for study abroad participation. This program is intimately linked with the European Academy of Otzenhausen, where I hope to assist in facilitating workshops in the summer of 2026.While I am pleased to guide my peers, both traditional and non-traditional, through structured goal setting, expectation management, and reflective practice before departure through my new position, I am fully aware that other students, both young and old, are also capable of leading me. In this way, study abroad becomes not a discrete trip but a scaffolded developmental arc. Academically, the 2025 program sharpened my interests in research design, professional writing, and public communication. I hope that through my new position and participation in the Honors Study Abroad Program in the summer of 2026, I will gain a deeper understanding of the cultural, academic, and artistic riches that I merely scratched the surface of during my first trip.Professionally, these competencies align with my goal of graduate studies in International Policy Management and roles that bridge outreach, program design, and student success. I aim to leverage my global experience to help future cohorts read cities as texts, focusing on infrastructure, memorialization, food systems, and civic participation, so that learning is both interdisciplinary and deeply embodied. I also hope to develop pre-departure modules that introduce intercultural communication, reflective methods, and site-specific contexts, complemented by on-site “micro-practica” (e.g., transit navigation and market ethnographies) that convert observation into analysis. In the future, I intend to continue capitalizing on my study abroad experiences by transforming them into a sustainable pathway for many: recruiting widely, scaffolding deeply, and building a campus culture in which international study is both accessible and feasible.
VIdeo by mattie frascella
2through4, SolutionsThroughStories, mattie frascella. ©2025 All rights reserved.
Blog Post
Why Going to College in My Fifties is the Smartest Move I Ever Made

My first day of school as an undergrad
When I walked into my first class at Kennesaw State University as a fifty-something undergraduate, I didn’t feel “late.” I felt ready. Ready in the way you are when you’ve paid mortgages off, raised five kids, logged hospital shift hours, navigated grief, and still kept a pair of running shoes by the door because moving forward is the only way you know how to live. Going back to school in midlife hasn’t just been a good idea—it’s been a catalyst.Here’s why returning to campus life after a four-decade hiatus was the right thing to do at the right time. Through the lens of my own return: study abroad, multiple scholarships, a 4.0 GPA, and work that braided my campus life with years of prior experience in the medical field, I’ll share why being a nontraditional student can open new doors for anyone who is willing to step out and go for it!
Clarity Beats Speed

In my twenties, higher education felt too confined and frankly, overwhelming. I couldn’t decide what I wanted to do. Now, I have so much clarity. That difference has been everything. I’m studying English with a minor in professional writing while building toward graduate work in global communication and conflict management. Can someone say overachiever? I can, and I get it…Not everyone will want to pack as much into their degree program as I do. The path I’m on makes sense because my life makes sense. I’ve spent 15 years in hospitals as a patient advocate and in emergency room customer service, and I’ve interned in hospice care. Those experiences have shaped my worldview. Here’s what I’ve learned in a nutshell:
• Listen first.
• De-escalate chaos.
• Keep dignity at the center.
• Translate complex ideas into smaller chunks.
• Remember, everybody has a story, and their story matters.
What you decide will be based on your life experience. Don’t sell yourself short. Your story matters too, and it will guide you into a degree program that’s right for you.
Campus Life and Study Habits

Back on campus, discipline built from years of child rearing and business acumen shows up in my work and study ethic. (I’ve owned three businesses—a fashion accessory brand, a faux finishing company, and an art studio.) The Siren's call of the undergraduate party life no longer tempts me. Okay, it’s not like anyone is inviting their grandma to a late-night rave, but you get what I’m saying. I guard my study hours like a dragon guards her hoard of gold. I still love a good sprint (ask the ultrarunner in me), but my GPA owes more to daily mileage than last-minute heroics. And yes, maintaining a 4.0 as a returning “nontrad” student is possible—not because I’m naturally gifted, but because I know my why and I’m not afraid to ask for what I need.
The World is Your Classroom
If you think studying abroad is a young person’s game, I’m delighted to disagree. In summer 2025, I joined an academic program at the European Academy in Otzenhausen, Germany (with daytrips to Trier and Strasbourg), then hopped on Eurail to explore Europe with my sister. We threaded cities together like beads on a string: Frankfurt to Huémoz, Huémoz to Lyon, then on to Avignon, Barcelona, Paris, Bruges, Amsterdam, Prague, and back to Frankfurt. Each arrival was a lesson you can’t download—how Bruges smells like aged wood & fresh waffles and feels like a medieval dream, how a downpour in Prague becomes a story of friendship and perseverance, and how navigating platforms with heavy backpacks builds teamwork, quads, and a keen sense of humor.On the train, we talked about everything: family stories, careers, what we wished we’d learned sooner. Sometimes we sat in silence, hands wrapped around paper cups of station coffee while the countryside blurred into an Impressionist painting. In those moments, I could feel synapses knitting new routes and foraging new grooves. Returning to school had already expanded my mental map; crossing Europe by rail enlarged the legend.
Anyone who stops learning is old, at twenty or eighty. Anyone who keeps learning stays young. – Henry Ford
Studying abroad in your fifties recalibrates time. You don’t “have forever,” which makes every seminar question, museum plaque, and wandering conversation more vivid. It also resets stereotypes—you see your young classmates as peers and equals, and they view you as a valuable resource. They knew who to turn to when they needed a train schedule. Also, I have a first aid kit that would impress a flight crew—I consider this one of my superpowers. That mix of humility and competence creates community fast.

Not my actual first aid kit, but you get the picture.
Scholarships Aren't Just for Early Birds (or Spring Chickens)
One welcome surprise: many prestigious scholarships consider—and celebrate—nontraditional students. I applied because mentors insisted, and because “no” isn’t fatal. “Yes,” however, can be life-changing. Winning multiple awards didn’t just cover costs; it affirmed that the stories and skills I bring as an older student matter.Here’s what I learned about funding in midlife:
• You already have a portfolio—name it. Years of professional work, volunteer leadership, and lived experience translate into impact statements, project ideas, and community service narratives.• Rejection is not personal; it’s a process. My ER and hospice work taught me to detach from outcomes I can’t control and focus on preparation that I can.• Ask for letters early and offer scaffolding. Provide bullet points, deadlines, and an outline of your goals so recommenders can advocate clearly.
The biggest barrier wasn’t money; it was mindset. Once I stopped disqualifying myself, doors opened.Oh, and by the way: if you are 62 or older in many states, you can go to college at no cost. How’s that as a push toward getting that degree?

Honors Scholarship

Cary L. and William H. Turner Scholarship

Phi Kappa Phi Scholarship

Dr. Laura S. Dabundo Annual Scholarship

RISE Fellowship

Glenn Hollingsworth Jr. Memorial Scholarship

Halle Foundation Scholarship

Global Learning Scholarship

Benjamin A. Gilman International Scholarship

Tom & Betty Phillips Scholarship

Global Learning Scholarship
$$$Tips on writing essays for scholarships$$$
Role Modeling is a Natural Process

One of my favorite moments happened this year in a crowded classroom. A younger student asked if I ever felt “behind.” I shook my head and said, “This is my timeline. It’s the one where I keep beginning and becoming.” Returning to school gave my friends, nieces, and fellow students a picture I wish I’d had earlier: that learning is not a staircase you climb once—it’s a path you keep on walking, sometimes quickly, sometimes slowly, and sometimes with someone else’s hand in yours.I had a classmate who thought 27 was “too late.” (Are you kidding me??) Seeing me rocking my Vera Bradley backpack and Dr. Martens told them otherwise. My visibility as an older student doesn’t mean being perfect; it means being stubborn about my growth in public. I never want to be too proud to learn new things.
The Case for Saying Yes!

If you’re hovering over an application, wondering if you’ve aged out of the adventure, here’s my gentle shove:
• Inventory your assets. List experiences, skills, and communities you’ve built. They’re not detours; they’re differentiators.• Start with one class that lights you up. Momentum beats grand plans.• Find your people. Student Writing Centers, Advising Offices, Nontraditional Student Groups, and faculty mentors exist for a reason—use them. (These links are to offices at the KSU Campus, but all colleges should have these types of resources available.)• Apply for the money. Pretend you’re recommending a friend you adore, then become that friend. Speak life and encouragement into yourself and others.• Make it real with a calendar. Guard time the way you guard your paycheck or your grandbaby’s nap.
I went back to school to become a better communicator across borders—geographic, cultural, and ideological. What I found was a community that met me where I am and dared me forward. I boarded trains I wouldn’t have taken ten years ago, and I attend classes where my gray hair is an asset, not a liability. I found out I can be both the ‘A’ student and the aunt who knows the best bakery in Amsterdam. (And, yeah, I do!) I can be the hospice intern who sings quietly while filing charts and the writing assistant who helps someone else find the sentence they were sure that didn’t exist.

Midlife doesn’t close doors. It hands you a ring of keys and says, Try these. You never know what doors will open for you.
mattie frascella
#StudentLifeafter50
#NontraditionalStudent
#LeapofFaith #Scholarship
#Nevertooold
#Undergradat50+
#StudyAbroad
#CollegeLifeafter50
2through4, SolutionsThroughStories, mattie frascella. ©2025 All rights reserved.
My portfolio showcases a range of research, writing, design, and polished professional work across various multimodal media. It brings together academic analysis, creative writing, web content, light coding, as well as information design and original travel photography, to demonstrate a consistent strength: I make complex ideas clear, useful, and engaging for real audiences.Writing & Research:
Selected essays, reviews, and reflective pieces demonstrate concise argumentation, ethical use of sources, and an audience-aware tone. Poetry and narrative demonstrate voice, structure, and editing discipline. I apply these skills equally to professional copy and public-facing content.Web & Digital Content:
I have planned my site architecture, refined navigation and accessibility, and implemented responsive tweaks (HTML/CSS) to translate ideas into device-friendly experiences. I document decisions, iterate from feedback, and align content with user needs (from desktop to cellular device) and organizational goals. I am self-trained and not afraid to learn as I go.Information Design:
Infographics, concept maps, posters, videos, and storyboards condense research into visual explanations and calls to action, striking a balance between clarity, hierarchy, and readability. Each artifact is framed with purpose, tools, and skills, allowing viewers to quickly see its value and potential transfer to workplace contexts.Photography:
Original images from study-abroad travel and fieldwork support narrative coherence, reinforce brand consistency, and enhance audience engagement.Professional and Life Experience:
Returning to college later in life has sharpened marketable skills that are prized: focus, initiative, reliability, intercultural fluency, and project management. Studying abroad has strengthened my ability to synthesize logistics, documentation, and collaboration across differences. Across various artifacts, I demonstrate effective communication, critical thinking, problem-solving, integrity, and the ability to quickly learn and apply tools, consistently delivering on deadlines.Why me?
I am a writer, designer, and speaker who can research, structure, and deliver content; translate complex ideas for public audiences; and iterate to achieve quality. My portfolio demonstrates those capabilities and readiness to contribute beginning from day one.

NoawayArt by mattie frascella

Mary and Mattie in Prague

Avignon

Bruges

Le Tour de Eiffel

Amsterdam

Monmartre

Ironwork, Paris

Couple in North Georgia Mountains

Vineyard in Prague

Canal in Amsterdam

Paris along the Seine

Underpinnings of a Windmill, Bruges

Springtime in Bruges

Hudson River Coxackie , New York

North Georgia Sunset

L'Abri, Southborough, MA
Photo Gallery of my Travels and what not... to be continued






2through4, SolutionsThroughStories, mattie frascella. ©2025 All rights reserved.

NoawayArt by mattie frascella



2through4, SolutionsThroughStories, mattie frascella. ©2025 All rights reserved.

worth a shot

simon, i need my coffee

A view from beneath

what??

Le Tour de Eiffel

Arise

Amsterdam

Hudson River, Coxackie, New York

Monmartre

Me and my sis in Prague

their happy place... anywhere together

Vineyard in Prague

Canal in Amsterdam

Paris along the Seine

Underpinnings of a Windmill, Bruges

view from the window

Springtime in Bruges

Cornerstone

North Georgia Sunset

L'Abri, Southborough, MA

bric-a-brac

clock cat... she controls the weather

Channel Gardens

the Hooch

shauna was here

this is real

Bruges

my brother the cowboy

duckin' out

possibilities abound

Cornerstone at night

Avignon

good times

Rockefeller Center

Just sayin'. Thank you, Pie Bar. I love you. Lauren, we will miss you.

NYC at night

concrete ribs

she stands in the harbor

processing

compartmentalizing

street art NYC

poppy

just a random chicken boi

a couple of my favorite peeps

down under

at least my kid thinks I'm cool

my junk mail

order

that smile

memories of L'Abri

watch your snacks...

when your sister is art

pudge

cafe cruiser

just a happy kid

view 1 loaf cat

heaven's gift

just a swirl doing a thing

obviously, the professor needs my help

guard snek

a spider's gotta live

older than you know

view 2 loaf cat

sarah's joy

this is what we do here

just a happy kid stuck to my shoulder

where to?

perfect day

order and beauty

kilter

junk mail done for now... there is no away

just a street

a river runs through it

Somewhere, Lexi is leaving post-it notes for her new coworkers.

Standard Investment

I got started early

when wild is normal

if you were a chesnut

just some swans living their best life

welcome

Charleston

locks of love

Café Louvre, Prague

making use of empty space. Prague

all smiles

dam hands

run bud nope rope

my spirit animal

tiny human's quirky sneakers
2through4, SolutionsThroughStories, mattie frascella. ©2025 All rights reserved.
Media Content Analysis Project
The first infographic and poster displayed here are based on a collaborative project that analyzes the screen time usage of a small sampling of college students. The project demonstrates my ability to collaborate, distill data into clear, easy-to-digest text and graphic content, and process large amounts of digitized information, making it accessible and understandable to a general audience.The project focused on student media usage, capturing information that provides a quick snapshot revealing what most of us already know: our lives are consumed by YouTube, Instagram, and quick Google searches. The content we devour is three parts study tool, seven parts diversionary tactic, creating digital dilettantes with just enough knowledge to be marginally dubious. Such is life in the digital age.Laptops dominate when assignments get serious, while phones take over for scrolling, chatting, and bite-sized video breaks. Some users lean actively into content, while others let feeds wash over them or become background noise. Many blend the two, depending on their energy level and looming deadlines.Educational clips and explanatory content show up in nearly everyone’s queue, signaling that "edutainment" is now a default, not a niche. Quick questions are almost always routed through Google, and multitasking (video or music + another task) is common, especially during long work or school blocks. The takeaways point to differences in students' age, workload, and schedule as key drivers. But the conclusion raises a familiar challenge for all of us who now live our lives online: we must somehow find a balance between screen time and presence—IRL...
2through4, SolutionsThroughStories, mattie frascella. ©2025 All rights reserved.
2through4, SolutionsThroughStories, mattie frascella. ©2025 All rights reserved.
2through4, SolutionsThroughStories, mattie frascella. ©2025 All rights reserved.
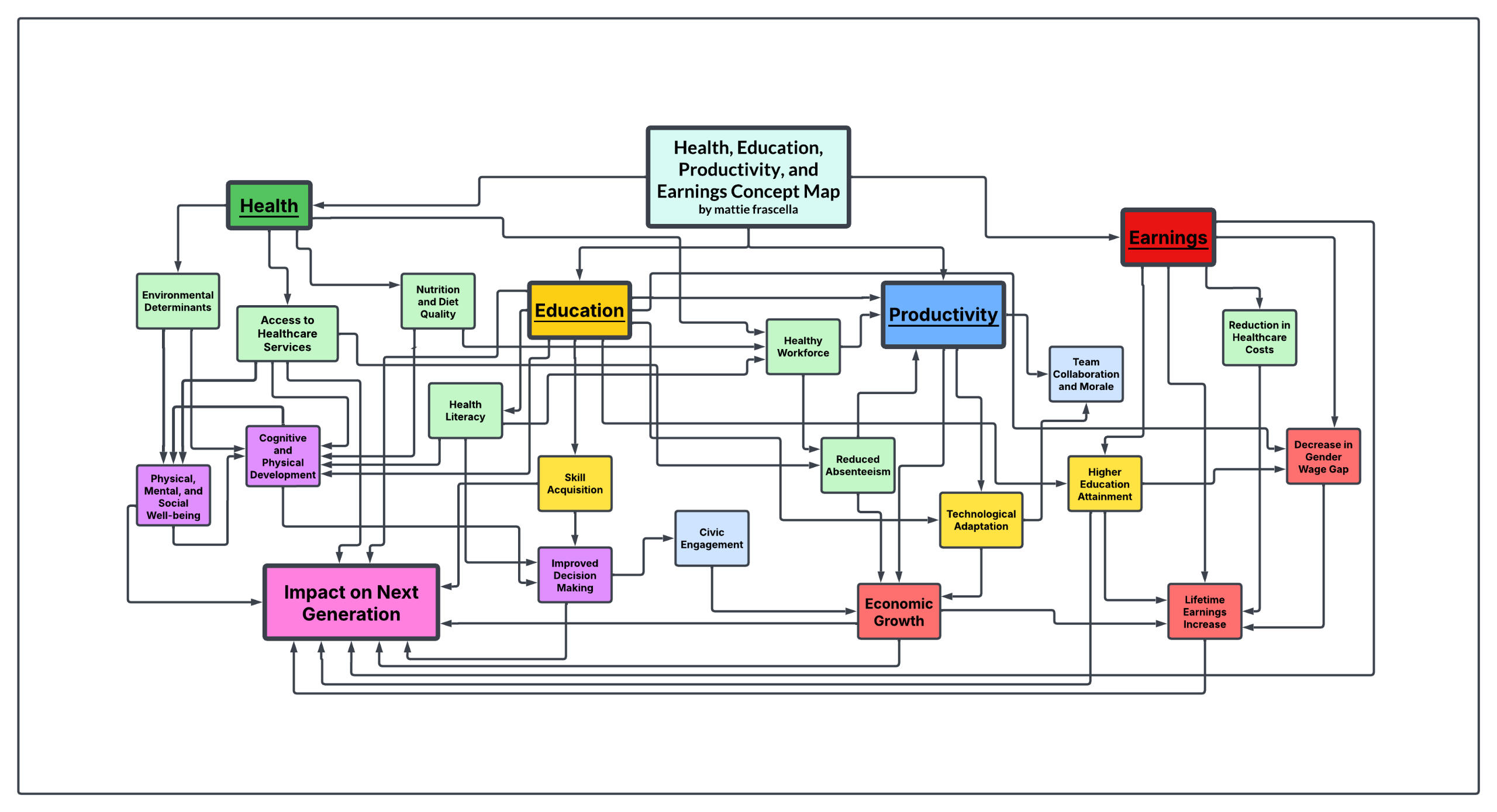
By visually organizing complex information into relationships and priorities, concept maps reveal how ideas connect, where gaps or risks exist, and which steps should come next—skills essential to project management and cross-functional work. They accelerate knowledge transfer and have the potential to align teams around shared definitions. Concept maps make decisions traceable by showing the rationale behind choices. I have two examples that include very different subject matter. Concept maps can be adapted to fit a variety of needs.

Health, Education, Productivity, and Earnings Concept Map by mattie frascella Created on LucidChart
2through4, SolutionsThroughStories, mattie frascella. ©2025 All rights reserved.

Madea Family Genogram - Focus on the Breaux Branch by mattie frascella Created on LucidChart
2through4, SolutionsThroughStories, mattie frascella. ©2025 All rights reserved.
Storyboards, pamphlets, and posters demonstrate a blend of visual fluency and information design that is valuable in the business world: I translate complex material into clear, audience-ready deliverables that expedite understanding and decision-making. Storyboards turn abstract strategies into step-by-step narratives for alignment and prototyping; pamphlets distill dense content into scannable messaging for outreach and training; and posters synthesize data and insights into compelling, brand-consistent visuals for events and executive review. These artifacts reflect not only graphic capability but also data engagement and synthesis. I bring a duplicative process for converting complexity into persuasive, professional materials.
2through4, SolutionsThroughStories, mattie frascella. ©2025 All rights reserved.

2through4, SolutionsThroughStories, mattie frascella. ©2025 All rights reserved.
2through4, SolutionsThroughStories, mattie frascella. ©2025 All rights reserved.

Photos courtesy of LanZhou Ramen Atlanta and mattie frascella
The broth can't speak, but its aroma communicates without saying a word: Someone wants you to feel better than you did before you came through the door at LanZhou Ramen, and they put that sentiment in every bowl.Mike Jordan, Southern Living Magazine
Video courtesy of LanZhou Ramen Atlanta
2through4, SolutionsThroughStories, mattie frascella. ©2025 All rights reserved.
coming soon...
2through4, SolutionsThroughStories, mattie frascella. ©2025 All rights reserved.
Academic Article Review

When Writing Becomes Content by Lisa Dush: A Review and Analysis
No longer can writers think in terms of texts or even publications. They have to start thinking in terms of asset management: the strict separation of form and content to allow for seamless repurposing of content, data mining, reduplication of effort control mechanisms, and writing in a collaborative environment with multiple authors and multiple purposes feeding off of and contributing to a conglomeration of assets that collectively make up a content archive (Pullman and Gu, 3).
That imperative—separating form and content, designing for repurposing, and writing collaboratively to populate archives of reusable “assets”—posits writers as managers of information inventories as much as authors of singular works. The “upside” (if one can see an upside) is scalability and consistency; the risk is that authorship and craft are subordinated to pipeline efficiency. If thought about in relation to the fear of AI taking writers’ jobs, the roles become reversed. Now writers are expected to conglomerate, synthesize, and optimize their writing to maximize clicks and profits. It is the nightmare that authors and artists have been dreading; it has now come to pass. The following chart from Dush’s essay illustrates the dilemma today’s writers face:

(Dush, 182)
Works Cited
Dush, Lisa. When Writing Becomes Content
Kreider, Tim. Slaves of the Internet, Unite!
Pullman, George, and Baotong Gu. Rationalizing and Rhetoricizing Content Management. Technical Communication Quarterly, vol. 17, no. 1, Jan. 2008, pp. 1–9.]
2through4, SolutionsThroughStories, mattie frascella. ©2025 All rights reserved.
Poetry
Aged in Ink: Embracing the Edge of Existence in Poetry
My expressive journey has been one of profound personal transformation and discovery where I have dived headlong into the rich complexities of poetic expression. Each piece, from the reflective, experiential, and deeply personal "Home" to the black comedic offering of "Goodbye, Mr. Wonderful," reinforces my conviction that poetry transcends the mere jumble of pleasant sounding bits and pieces strung together into words and arranged in some semblance of order that ultimately constitutes this artistic form; it gives voice to a distinctive way of interpreting the world for each individual artist. This realization has cultivated my poetic philosophy, which values deep emotional authenticity and meticulous attention to linguistic craftsmanship.Following is a sampling of styles and genres—from elegiac to historic couplets, from bright & brief, to dark & deep. Some are meant to be amusing, while some you may find mildly offensive. I use explicit language on occasion; Jesus loves me anyway. Selections that contain colorful language are marked with an asterisk after the title* so that you may avoid the shock of seeing words that you probably hear every day.Please accept my offering as a tender gift from a particular space and time within my linear existence. I have more time behind me than before, so I tend not to waste much of it worrying how others might interpret my random lyric rambling.Enjoy... or carry on. These may not be the words you're looking for.
2through4, SolutionsThroughStories, mattie frascella. ©2025 All rights reserved.

bugs
In a backyard, messed and wild,
Nature's chaos is compiled.
Soggy grass beneath my seat,
A realm forlorn, where soft I meet.The trees, once trimly, now stand tall,
Boughs reach out, an untamed sprawl.
Tangled, snarled, a silent plea,
To let the wild in me be free.This fair haven, fraught and tossed,
Bemused by rain, a damp exhaust.
Grass, much sodden, yields my weight,
Bugs dance verdant in this state.Mossy stones and jilted toys,
Dreams of laughter, distant joys.
Air now heavy with decay,
Life persists in its own way.Tiny dancers on this stage,
Songs of Faunus, they engage.
In her chaos, wield delight,
Whetted haven, soft twilight.Trees lean tired, weary, worn,
Yet in leaves are secrets borne.
Backyard wild, where spirits guide,
Bugs console me by their side.An unkempt yard, where dreams inlay,
I never chose, but now I stay.
For in its midst, I find I’m free,
The bugs, the trees, the grass, and me.mattie frascella
2through4, SolutionsThroughStories, mattie frascella. ©2025 All rights reserved.

Elegy to a Failed Marriage
The first clue may have been
That the bridegroom's mother
Wore culottes, Keds, and a faded yellow T-shirt
To a black-tie wedding.The gold-gilded handwritten invitations
Specifically stated:
Formal Wear Required.In an outfit that wasn't fit
For anything other
Than a third-grade field trip to a Six Flags theme park,
She wandered in.And never even noticed that
She stuck out
Like a used jelly jar
In a sea of cut crystal.Wait. That's not it.
That's not right at all.
It was the Facebook post—
That was the first clue.The bridegroom's sister got engaged
Around the same time.
Karen wrote a syrupy sweet post
About the happy couple
And plastered it all over the internet.She posted all these photos
Of their rings and dogs, the staged proposal,
and their Lexus SUV—
Like that was important.At the tail end, she wrote,
"Oh yeah. And my son's
getting married, too."Are you kidding me???
Her own son!
What a bitch.That was the first clue.Having a mother-in-law who hates your guts
Is not the end of the world,
But it's not so great
Either.Yet,
As far as signs go,
That was just one of many.
Allow me to elaborate:
The bride’s mother was stunning.
A black and white silk gown
Was flowing just like honey
As she circled through the crowd.The only one more splendid,
The bridegroom’s lucky catch:
A vision in white satin
With velvet gloves to match.The preacher had been drinking.
The florist showed up late.
The caterer's new helper
Almost dropped the wedding cake.Her mother was lightheaded,
Hadn't eaten much before.
The guests all gasped in horror
When her skull cracked on the floor.A crimson colored swirl of blood
Was flowing from her head.
The party was disrupted,
But at least she wasn’t dead.Her mother was transported,
Overdressed for the ER,
With lights and sirens blaring;
Daddy followed in the car.Mom's injury was treated,
But that mishap was a clue.
The so-called happy couple
Was ultimately through.The wedding, though ill-fated,
Withstood the mother’s collapse,
Until the bridegroom later
Grabbed somebody else’s ass.He messed with someone other
Right in their very bed.
And now, the “lucky couple”
Is very much unwed.The stars had thus predicted
The duo’s doomed demise.
A random fall foretelling
What stood as no surprise.The signs they were aplenty.
And hindsight would agree,
That culottes, Keds, and t-shirts
Don't mix well with high tea.Their nuptials thus were hapless.
The wedding was a crime.
Facebook's official couple
Is a footnote now in time.I cannot say I’m sorry
To bid that bitch farewell.
The whole atrocious family
Can rot in bloody hell!If there was just one something
A wish that could come true
It's that the bride had run away
And never said, “I do.”by mattie frascella

2through4, SolutionsThroughStories, mattie frascella. ©2025 All rights reserved.

Goodbye, Mr. Wonderful
Honestly, it’s not like he was drop-dead gorgeous.
He was average.
Okay, slightly better than average.
He was adequate.
Taller than most, but in the worst possible way.
Alright, fine.
He was beautiful.The hunch only made him appear loftier.
His clothes were just a bit too large,
like he was wearing his father’s hand-me-downs.
Damned if he didn’t wear that
as a badge of honor or something.
Asshole.Every single girl was smitten,
fooled by his baggy khakis
and scuffed brown leather penny loafers.
He could rattle off Milton like he wrote it.
If the girl was dumb enough,
she’d have thought he had.He drove a bright red, 1979 Fiat Spyder,
top down, blonde hair tousled by the wind.
Poser.
Okay, maybe he was all that,
But he was still a douchebag.I was fooled too,
until I came home early one day
and found him in bed
with my best friend, Ellie.There they were
all slathered in oil
bonding over poetic couplets,
Cabernet Sauvignon,
and Linda Lovelace,
a hunk and his slut.I guess we were both lucky
the revolver wasn't loaded.
I was a pretty good shot
back in the day.Oh well.
It left a nice gash in his forehead
when it hit his fucking face...Not two weeks later
he was driving down
Pacific Coast Highway,
rag top down,
wind blowing through
his head full of flaxen hair.Ellie was in the passenger seat
smiling like a prom queen
on her throne
next to Mr. Wonderful.Poor thing.
She should have listened to me.The radio was blaring
Cooper Allen’s
'Never Not Remember You'.
Not like I was there, mind you.
But that’s how I imagine it.The brakes let loose
in that old Fiat Spyder
while he was rounding Point Dume.They say he must have been going
eighty or ninety miles an hour
when he lost control
of the car.
Typical.
Always showing off.
What a bastard.I bet it was quite a sight, though:
a Red Fiat Spyder flying off the cliff
sailing toward the fawn colored sand
just before it hit the rocks
and smashed into
a thousand pieces.A temporary lack of bullets
is trumped by a handy pair
of flush cut pliers
any day.Goodbye, Mr. Wonderful.
I don’t miss you at all,
not even a little.
I kinda miss Ellie, though...by mattie frascella
2through4, SolutionsThroughStories, mattie frascella. ©2025 All rights reserved.

home
Twenty-five years with the same company doesn’t mean shit.
One day a man is employed.
He’s comfortable.
He’s respected.
He’s got that house up on a hill.
He’s got a dog and a family.
He’s looking forward to retirement—in like eight years—
not the day after tomorrow.Covid didn’t give a shit.We were going to downsize anyway.
Five children grown and gone…
Well, sort of.
One kid was away at college when we sold their bedroom,
the only room they’d ever known as theirs.We’d had other houses,
but this was Home.Oh well.
The market was good.
We made a killing.
We sold that house when the market was hellfire hot,
while all around us
people were dying of the plague.In all our married life
never once had he been unemployed.
That does something to a man.
It strips him bare of outward manifestations of self,
like drive and pride and purpose.
A strong man of staunch beliefs
who never understood the word,
was clinically depressed.We sold that place.
It was just a place.
It was just a house.It was our Home.We bought another, all in cash.
No more debt.
No more mortgage.
Sounds pretty good when you say it like that.
But money doesn’t buy a Home.
It doesn’t buy a life.
It buys shit that we never wanted.My Mother lived in that Home.
She died there, too.
You’d think it might be easier then,
letting go of the hill house Home,
Not letting go of Mother.Another mother took her place.
She moved in when she was flooded out
of her place,
her Home.
She was already traumatized when we received her.Then Covid fucked her over good.So she arrived and
made our lives a living hell.
Everything that was Good and Light and Love,
embodied in my Mother,
was null and void
In mother two.And yet,
because we had no choice... I guess?
We bought a place
with the other mother,
cementing the fact
that we were now in a house
where we didn’t want to be
with a woman
who sure as hell
didn’t want to be with us.She never wanted us; She never wanted him.When she was pregnant, giving birth,
mother two hid under a bed in the maternity ward.
She thought that she could hide away
from delivering a child
she never wanted anyway.
That’s not how it works.
You do the deed; you pay the price.
Right?Or at least someone does.We moved in, and I moved on…
Well, sort of.
Mother two forgets things now,
but not how much she hates this place.
And sometimes,
when she can’t hide it any longer,
she reminds us that
this house is not
her Home.As if we didn’t know.Maybe
someday
she’ll forget
that she’s not happy.Maybe
someday
she’ll forget
she never wanted a child.Maybe
someday
she’ll love her son,
like my Mother loved me.by mattie frascella
2through4, SolutionsThroughStories, mattie frascella. ©2025 All rights reserved.
moss

2through4, SolutionsThroughStories, mattie frascella. ©2025 All rights reserved.
never again begins
2through4, SolutionsThroughStories, mattie frascella. ©2025 All rights reserved.

Jonathan Swift’s A Modest Proposal reimagined into (somewhat) contemporary language and set in rhyming couplets.
To Serve The Poor
A sorry sight does meet our eye
When hurrying through Section Nine,
Impoverished moms with babes galore:
Each family has six or more!
While sporting kicks and thick gold chains,
Their plight for sustenance remains.
These beggars aren’t inclined toward works,
If so, their brood would lose their perks.I do not judge them nor their breed,
I only wish to fill their need.
While doing so, I must admit,
Society would benefit.
And not just from their absence, no!
From low to high, the good would flow.
The streets would empty of the swarm,
Our genteel persons spared from harm.The needy turn to work impure.
Their children also like endure.
Yet poverty still haunts their door.
What can we do to help the poor?
This simple plan, please do not laugh
Would slice our welfare costs in half.
The plight of this beleaguered clan
Concerns the heart of each good man.We need an answer sure to please,
Our government, we must appease.
The welfare nation begs reform
Where poverty is now the norm.
My keen resolve to fix this state
Will please the rich and fill their plate.
Sweet abject tots can fill a need
If fattened up with milk and feed.Each child that’s born to those unwed,
Without a home, without a bed,
Could serve a cause, both kind and pure,
Avoiding what they now endure.
A child who is as yet unborn
Cannot be cherished or be mourned.
But one who enters life in need
Can bring a parent pride, indeed.My modest plan is quite sublime;
The children can be sold in time.
Please hear me out, I kid you not,
This scheme is not a nasty plot.
It brings two needs to humble rest.
The needy child weaned from the breast
Will never more feel hunger’s pang
And will supply a social gain.Three million mouths are fed un-yet
What sum of these could pay a debt?
A social debt that beggars owe
Would be wiped clean, apportioned so.
No longer would their parents mourn
For those conceived and later born.
Consumed no more by sobs and cries
Their tears (and ours) wiped from wet eyes.One cannot find a finer plan,
For children grow from boy to man.
What then will be their sorry fate?
Dependent on a welfare state,
They’ll turn to crime and then to jail.
If we don’t act, they’re sure to fail.
Their needs could be met; ours could too.
Please hear my plan and follow through.They’d gain a hefty profit from
A child who could be sold at one.
A year of life, they would enjoy
They’d grow into a tasty boy.
Then off to process, as a meal:
A satisfactory filling deal.
The rich would pay a hefty price
For tender shank served over rice.We mustn’t wait but act with speed
To fill this anxious gnawing need.
By teenage years, they’ve lost their prime.
Their tender parts grow tough with time.
A healthy child who’s nursed till one,
Is most delicious when well done.
A child born at a decent weight
By one will surge to twenty-eight!Our stocks of beef and fowl grow lean,
Depleted both are grain and bean.
But plentiful is welfare’s child.
Their cheeks are fat; their taste is mild.
They work well in most any way
From appetizer to entrée.
But don’t confine them to a niche
They’ll substitute for veal or fish.I grant this food will be quite dear
(In season, though, throughout the year.)
The cost incurred for such a side
Would for the poor, their needs provide.
Four meals a child would thus supply
(The wealthy wouldn’t bat an eye.)
Society must do its part
To ease our plight and fill one’s cart.To help the poor afflicted souls
Who line the streets with empty bowls.
Three million mouths of those unfed—
If we don’t act, they’ll all be dead!
So let their lives be justified,
And fill parental hearts with pride.
A sacrifice unto the state
To empty street and fill the plate.I’ve heard of accusations wild.
(Please trust that my intent is mild.)
No cruelty here within I seek
But justice for the low and meek.
A constant breeder thus will gain,
And offset temporary pain.
They may be saddened for a day
But income will their tears allay.Perhaps the unwed thus will turn
Toward marriage and a life unspurned.
Hence, live a life respectable
And serve the government in full.
A visionary plot well spoke
To heal the plight and fix what’s broke.
The future will attest my plan
That serves the poor to feed ‘the man’.by mattie frascella
2through4, SolutionsThroughStories, mattie frascella. ©2025 All rights reserved.
2through4, SolutionsThroughStories, mattie frascella. ©2025 All rights reserved.

Waiting on Results



2through4, SolutionsThroughStories, mattie frascella. ©2025 All rights reserved.
In this section, I showcase a multi-genre project that sits alongside my portfolio’s other areas—graphics, reviews, academic writing, poetry, and musings—so visitors can see how my storytelling moves between satire, lyric poetry, script, and visual forms. Anchored by the Badger series (interactive timeline, editorial, satire, poetry, ritual, short story, and more), the Creative Works section showcases voice, design awareness, and audience-ready presentation, reflecting my broader mission to “create solutions through stories”. It’s intentionally readable and navigable within the site’s larger portfolio, inviting skimmers and deep readers alike to "dig in" and meet the lowly badger.
2through4, SolutionsThroughStories, mattie frascella. ©2025 All rights reserved.
1) TIMELINE AND HISTORY OF THE BADGER
2through4, SolutionsThroughStories, mattie frascella. ©2025 All rights reserved.
2) EDITORIAL
Introduction
They’ve been revered and reviled, hunted and hugged, ricocheting through our collective imagination in wildly conflicting and conflated roles. Is he an underground sage or a livestock-poisoning villain? Sacred to some, vermin to others; cuddly mascot on Monday, public enemy by Friday. From metazoic myth to parliamentary parley, from kawaii to cull, this creature’s identity shapeshifts with the times. Indeed, we just can’t seem to figure out how to categorize or what to do with the badger.
Revered in Folklore, Reviled in Blood Sport

Zuni Carved Badger Fetish, Katchina House, 2022
"Despite their cuddly appearance, badgers are surprisingly agile, reaching speeds of up to 20mph in the open. This ability to evade capture has resulted in another popular myth: the shapeshifter."
Paul Childs
Across cultures and centuries, badgers have swung between veneration and vilification. In early folklore and spiritual practice, the badger often held exalted status. Medieval Europeans associated the “little bear” with wisdom and stubborn pragmatism, even using distilled badger blood as a folk remedy for ailments (Justice, 2015, p. 147). Some Indigenous traditions cast the badger as a guardian of the underworld and guide between realms. Here, the badger is sacrifice and savior, a bridge between humans and hidden powers (Childs, 2019).

Mujina: Master of Disguise! By Toriyama Sekien (鳥山石燕) Public Domain
But travel from the mystic circle to the British countryside of the 1800s, and any sacred aura is splattered with mud and blood. Badger-baiting—a gruesome “sport” where badgers were dug out and set upon by dogs—was a popular entertainment. In 1820, a poet, aghast at the sight, captured the scene: “Baited by Dogs, the Badger dies. A cruel sport it thus supplies. The Skin is by the Furriers bought… for gain & pleasure sought.” W. Belch., 1820 (Justice, 2015, p. 145). For a few shillings and a laugh, the wise digger of lore became a tormented plaything, its striped pelt was sold to furriers to line a coat or hawked to brush makers for a bloke’s next shave. Such was the badger’s lot: revered in legend, reviled in sport, an animal oscillating between symbol and commodity. Befitting this categorical confusion, even science couldn’t decide what a badger was. Once classified as relatives of bears, eighteenth-century taxonomists later admitted badgers into the weasel family (Mustelidae) after protracted debate on the subject. Scientists have a rough time admitting when they are wrong, it would seem.
Scapegoat or Scourge? The Modern Badger Debate
In modern times, the badger’s most contentious role has been that of disease-carrier or scapegoat, depending on whom you ask. Over the past few decades in the UK, badgers have been tangled in a fierce ecological controversy: are they the culprits spreading bovine tuberculosis to cattle, or convenient fall guys for a complex problem? Farmers, faced with infected herds and economic loss, point an accusatory finger at the prison-striped culprit in the hedgerows (Cullen, 2023). Promoters of the badger cull allege that badgers are a “primary culprit” behind TB outbreaks, supposedly responsible for “roughly 52% of TB infections in cattle in high-prevalence areas” (Wong, 2013). On that basis, tens of thousands of badgers have been legislated against—subjected to government-sanctioned culling programs meant to protect livestock. Since 2013, over 230,000 badgers have been eradicated in England’s cull zones, all in the name of halting the bovine TB.Yet for each farmer’s loaded rifle, there’s an activist waving a protest sign and wearing a badger head dress. Wildlife advocates and many scientists cry foul, arguing that the badger has been made a scapegoat for an epidemic largely spread by cattle themselves. Even as early as 2007, epidemiological studies back this up: cow-to-cow transmission of TB is the primary engine of the disease, and culling badgers often yields murky benefits at best (Miliband, 2007). The badger, it is argued, suffers for humanity’s sins—a convenient villain to take the blame for an intractable issue. Balance matters; exterminating the badger won’t magically cure the cattle, but it just might upset the ecological apple cart.For a long time, such voices of reason were drowned out by the gunshots of cullers skewering the mindset of forging ahead with slaughter despite dubious economics, scientific evidence, or ethics. Public opinion, too, has been sharply divided. On one hand, we see biosecurity signs and farmers demanding lethal action; on the other, candlelight vigils at badger setts and mass protests in London. In 2013, thousands, including Brian May, guitarist of the rock band Queen, led a protest against the cull (Reuters, 2013). The badger, once a mere animal, is now a black and white battleground. Badger culling remains politically contentious, pitting farmers against animal rights activists in a struggle of values as much as facts. Laws that once protected the badger as a species (Britain’s 1992 Protection of Badgers Act outlawed harm to badgers) are now offset by special licenses to kill them in the name of science and food security (MSU, 2018). Pest or patriot, biohazard or blight—the jury, it seems, is still out. The only certainty is the badger’s new notoriety as a political animal.
The Badger as Political Symbol and Satire
Speaking of political animals: just when the badger might wish to stay out of the limelight, it found itself dragged into the strangest of arenas—the populist politics of the 21st century. In an era of partisan ferocity, the badger made an unlikely cameo as a symbol of rugged determination and outsider spirit. Early in Donald Trump’s first presidency, aides were bemused to find the Leader of the Free World obsessing over, of all things, badgers. Briefings on healthcare and foreign policy were interrupted by Trump’s fervent badger inquiries: “How mean are they? Do they have a good attitude?” (Darby, 2020). The President’s fascination allegedly sprang partly from home-state pride (his Chief of Staff was from Wisconsin, the “Badger State”) and partly from Trump’s own penchant for tough, untamable characters. Soon, the badger was being lionized (or, perhaps, weasel-ized) in MAGA country. In this absurd turn of fate, the badger is cast as a brash, tenacious nationalist—basically, the furrier analogue of Trump himself. It’s hard not to grin (or grimace, depending on which side of the aisle you find yourself on) at the image of a badger in a red baseball cap, glowering with patriotic fervor. Beyond the White House, badgers have surfaced as symbols of resistance and resilience. The honey badger, a distant cousin, became an internet sensation after a 2011 viral video celebrated its fearless nonchalance, “Honey Badger don’t care” became a catchphrase for anyone brazen enough to shrug off danger (Randall, 2011).

Honey Badger don't care, Randall, 2011
Warning: Explicit Language
That memeified mustelid found its way onto T-shirts, sports team monikers, and countless social media posts, embodying a kind of anarchic toughness. Back in Britain, anti-cull activists embraced the badger as an emblem on protest posters lambasting politicians who supported the cull. In short, the badger went from woodland creature to political Rorschach test. It could symbolize tenacity, independence, and fighting spirit—or obstinacy, aggression, and rural backwardness—depending on who invoked it. When politics gets hold of an animal, it often says more about humanity than the animal, and the badger is no exception. We are wildly blind to our anthropocentric tendencies. In the halls of power and the theaters of protest, Taxidea taxus, Meles meles, and Mellivora capensis have been propped up as hero, villain, wise and steady elder, and everything in between.
From Wardrobe to Menu: Fashion to Feast
If being a cultural icon weren’t enough, the badger has also endured the indignity of becoming both a fur bound fashion statement and a far-fetched feast (Gossip, 2014) (Lester, 2012). Humans have not been shy about literally objectifying this creature: for centuries, its dense fur was used to make shaving brushes, paintbrushes, and trim on clothing. Its pelt was once a prize for furriers, and even today, the high-end shaving world still prizes badger-hair brushes as the gold standard of lather-making tools (Justice, 2015, p. 154). But the badger’s fate gets even more bizarre when we move from wardrobe to dinner table.Yes, beyond being vilified or valorized, the badger occasionally finds itself marinated. In niche culinary subcultures, particularly among roadkill enthusiasts and survivalist gourmands, badger meat is the ultimate contrarian delicacy. If most folks recoil at the idea of eating a creature often likened to a cute woodland friend, that only adds spice for the die-hards. In other words, serving badger stew is a way to thumb one’s nose at convention (and perhaps at one’s vegetarian neighbor or wife…) (Haddon, 2016).

BY JOHN NASHTo cook one badger you’ll need:Ingredients:1 badger
1 glass of pig’s blood
1 small glass of armagnac
1 ginger root
1 bottle of dry, sparkling white wine
2 eggs
1 pot of crème fraîche
salt and pepper
500g forest mushrooms OR chestnuts to accompany
100g butter
oil
Instructions:Eviscerate and skin your badger, and soak it in a fast-flowing river for at least 48 hours. This will help you to de-grease it more easily.
Once the badger is de-greased, cut it into pieces and brown it in a frying pan with butter. When the pieces are golden and stiff, flambée with the Armagnac, season and add a grated soup-spoon of ginger, fresh if possible.
Pour over the wine, and simmer gently for at least two hours.
At the end of the cooking time, mix the chopped badger liver (cooked beforehand in a little oil), the glass of blood, two egg yolks, a coffee-spoon of ginger and the crème fraîche, and pour into the cooking dish. Serve immediately.
This dish goes well with wild mushrooms or chestnuts.
From the windswept moors of Cornwall to the backwoods of Montana, a small fraternity of carnivores has indeed dined on Brock. The notorious British roadkill connoisseur Arthur Boyt has boiled up badger stew as casually as others might cook chicken soup (Haddon, 2016). American hunters and off-grid chefs have experimented with smoked badger hams and grilled badger hindquarters, describing the taste as gamey, greasy, and—for those with acquired taste—utterly satisfying (Neuharth, 2019). Varying online chefs suggest soaking the carcass in a rushing river or brining it for several days to tenderize the musky meat. The result, they claim, is simply delicious and best washed down with a robust red wine. While most people would rather leave the badger off the menu, these epicurean outliers proudly embrace it.Thus, the badger’s body, like its image, gets put to dramatically different uses. One moment, it’s a sweet plushie or a logo on a sports sweater; the next, it’s ingredients for stew. In Japan, cute tanuki caricatures of badgers are made into statues, and kawaii creatures adorn stationery and plush toys, emphasizing their plump (extremely well endowed), and cuddly side (Bauer, 2025). In England, however, finding a dead badger on the roadside might inspire someone to declare “free lunch!”. Though several animals straddle the line between endearing and edible, no one does it quite so absurdly. The very idea of eating an animal that others are campaigning to save (or writing children’s books about) gives one cognitive whiplash—but it perfectly encapsulates our inability to agree on what the badger means to us. Is it friend or foe, fiend or food? Yes. According to human beings, the badger encapsulates all of these.
Conclusion: The Beast in Our Mirror
From ancient rites to viral videos, from courtroom dramas to kitchen experiments, the badger has borne the projections of our fears, hopes, and appetites. We have classified and reclassified it—scientifically and symbolically—to the point of absurdity. We protect it by law, yet we slaughter it by policy (Horton, 2024). We dress our toddlers in cute badger pajamas even as we malign the animal as a cattle-plague spreader unfit to live. Little wonder the badger seems confoundingly beyond categorization. Our striped enigma simply carries on digging its tunnels while we dig ourselves into rhetorical holes, all the while trying to label it. (We truly love to label things, don’t we?) At times, it feels like we are arguing not about a real creature at all, but about ourselves—our own conflicting values and contradictions—with the badger as a convenient proxy.Perhaps it’s fitting, then, to give the last word to Brock himself, or rather to the reflective voices who see the badger for what it truly is: a mirror. “What type of civilization sacrifices its wisdom-keeper and wonders why its roots then rot? Who among us will dig when the world darkens, if not the badger?” (frascella, 2025). These pointed questions strike at the heart of the issue. In sacrificing the badger—whether on the altar of industry, ideology, or indulgence—we may be sacrificing something of our own soul and ethical sustenance.The badger has been our scapegoat and our spiritual guide, our Muse and our menace. In truth, of course, the badger is just a badger; it neither deserves sainthood nor demonization. It is we who need it to be hero or villain, we who fashion its striped face into whatever mask suits the play we’re putting on. Our failure to definitively categorize the badger might just be a testament to the animal’s refusal to be pigeonholed—and a reminder of nature’s complexity (Owoseni, 2024). In the end, the badger eludes the neat little boxes we try to put it in, which is no fault of its own. It might just be telling us to “keep on digging”—digging past our prejudices and preconceptions—until we unearth a deeper understanding of the world we share with this feisty, enduring, and thoroughly uncategorizable creature.
2through4, SolutionsThroughStories, mattie frascella. ©2025 All rights reserved.
3) MOCK FAN LETTER TO THE BADGER
This is not a political statement. This is not a real letter from the president. It is all done in fun and based off the apparent esteem the President of the United States has for the lowly badger.


2through4, SolutionsThroughStories, mattie frascella. ©2025 All rights reserved.
4) NAPKIN DOODLE
Money Grubbing Badger—A napkin Doodle by mattie frascella
Comparative Political Attitudes between The Wind in the Willows, by Graham Base, and The Wild Wood, by Jan Needle.

Kenneth Grahame, The Wind in the Willows,
Illustration ny Nancy Barnhart

Illustration by mattie frascella,
inspired by Jan Needle, Wild Wood
Early 20th Century
1908: Kenneth Grahame publishes The Wind in the Willows, introducing Mr. Badger as a wise, steady elder, shaping popular cultural perceptions of the animal. (Justice, 2015, p. 104).1922: Nancy Barnhart’s illustrated edition further cements the iconic portrayal of Mr. Badger as an intellectual, fatherly figure. (Justice, 2015, p. 107).
Mid-Late 20th Century
1960s-80s: Cultural reinterpretation occurs; Jan Needle’s novel Wild Wood (1981) portrays Badger as a conservative, reactionary figure, reflecting class-conscious critiques of Edwardian society. (Justice, 2015, p. 107).
2through4, SolutionsThroughStories, mattie frascella. ©2025 All rights reserved.
5) A POEM OF LAMENT
The Sacrificial Brock
Bristled pelt and claws of steel
Striped head and sharpened teeth
Here, the bauson now emerges
From his burrow deep beneathReadied for a senseless battle
Steely eyes and steady gait
Steering clear of stricken cattle
Fields of forage seal his fateRaging pitchforks, booming gun
Doomed and faulted for no cause
No rest ‘til the culling’s done
One man’s gain, creation’s lossSleep will overtake this fellow
They’ll not rest ‘til all are spent
“Damn the science!” ranchers bellow
Spend a pound to save a centSacrificed upon the altar
Industry must have its cost
Citing from the hedge fund’s Psalter
Badger beaten, fallen, lost.
2through4, SolutionsThroughStories, mattie frascella. ©2025 All rights reserved.
6) BUSINESS CARD FOR AN EXTRAORDINARY BURROWER

2through4, SolutionsThroughStories, mattie frascella. ©2025 All rights reserved.
7) CEREMONIAL REIMAGINING
Turning of the Earth: The Spirit Path of the Badger
Tribal Context
This fictional ritual is part of the seasonal “Turning of the Earth” ceremony in a semi-arid woodland community that views the badger as a spirit guide between the lower world of ancestors and the waking world of humans. The badger is both feared and revered, recognized for his fierce independence and honored for his labor in unearthing secrets from below. He is called Hoká-oh, which means Root-Walker in their native tongue.
Occasion
Performed at the thinning of the veil between seasons—late in fall, with the coming of the first frost. The community, the People of the Buried Root, faces famine: crops have failed, illness has spread, and ancestral visions have faded.
Participants:
• Dream Keeper (elder spiritual leader)
• Four Burrow-Singers (community members facing the four cardinal directions)
• The Offering Bearer (youth chosen by vision)
• The Badger - Hoká-oh, also known as Root Walker (captured with ceremony and fed with reverence before the rite)
• Drummers and Dancers (mimicking the rhythm of the heart and claw)
• Grandmother Weaver (who covers the pit with tenderness and wisdom)
• The People of the Buried Root (those who place the rocks and keep watch during the night)
The Ritual:
1. Opening Hollow
• At twilight, a shallow pit is dug in the center of the sacred circle, large enough to accomodate the badger for his finally place of rest, its edges reinforced with stones and roots.
• The Offering Bearer kneels before the badger, offering a final meal: eggs, roots, and maize porridge sweetened with honey.
• The Dream Keeper speaks:
From below we are shaped,
From the soil we rise.
Hoká-oh, we return to you—
The oldest digger,
The fierce one of silence.
2. Four Borough-Songs:
• Each Borough Singer chants from one direction, invoking the powers of claw, root, darkness, and breath. They wear black robes painted with a white stripe mirroring the badger’s face.
• Drummers strike the rhythm of a heartbeat. Dancer’s feet scrape and stomp, mimicking the badger’s claw—three scrapes, then a pause, three scrapes, then a pause.
3. Sacrificial Exchange:
• The Dream Keeper holds the brock and chants:
You who walk between,
We open the gate with your steps.
Take this flesh to the Deep Council.
Show them our hunger,
our stillness, our need.
• The badger is swiftly sacrificed with a flint blade, its blood pooling in the pit. The body is wrapped in cedar bark and placed within the hollow, along with the bones of previous seasons’ offerings.
• Offerings of honey and bone are left with directions for the badger’s spirit to follow.
4. Journey Chant:
• As the body is returned to the earth, the people chant:
Dig deep, Hoká-oh,
Through wind and wild,
Through stone and shame,
Find our voices buried,
Bring them home again.
• Ashes from last year’s ritual fire are scattered into the pit as the Dream Keeper presses his fingers into the soil and draws a spiral on his face with the sacrificial blood.
5. Night Vigil:
• The pit is covered with a woven blanket and circled with thirteen stones.
• No one speaks until dawn.
• The badger’s widow mourns
Interpretation:
This ritual captures the paradox at the heart of many Indigenous cosmologies: reverence and sacrifice can coexist. The badger is both messenger and martyr—an animal whose wisdom transcends death and whose return to the underworld will, it is hoped, restore the balance between soil, soul, and season.
Inspired by:
St. Joseph’s Indian School, 2022
Childs, 2019
Kachina House, 2022
2through4, SolutionsThroughStories, mattie frascella. ©2025 All rights reserved.
8) SHORT STORY
Root Walker and the Hollow Earth

Getty Images, Badger Stock Photo
The first frost had not yet come, but the land had begun its slow retreat. Leaves curled on the branches like withered hands. The soil exhaled the dry scent of sleep. The People of the Buried Root knew this silence well. It was the hush before the long dreaming, the moment when Earth waited to hear if balance would return—or if it would continue its unraveling.For three seasons now, their prayers returned to dust. The barley had failed. The elderberries turned bitter. Children coughed in the night, and the Dream Keeper’s visions had dulled to gray. It was then they knew. It was time; time to call upon Root Walker.They found the badger two days into the ritual fast. Root Walker had wandered into a cedar grove on the edge of the dell, his snout dusted with soil, his eyes calm, as if he had been waiting. The Offering Bearer—Ayo, a girl of thirteen summers—approached the animal with her palms up. She stepped slowly but staunchly with a braveness in her heart she never knew she had. She whispered the Burrow Song softly, steadily, just under her breath. The Badger did not flee. Root Walker, Hoká-oh, followed the girl willingly.On the evening of the Turning, the tribe gathered in the center of the old hollow. Four Burrow Singers took their places at the cardinal points, in black robes striped with white, while the Dream Keeper—old Mahkēt, whose voice still held thunder—prepared the pit. Stones lined the circle. The earth had been turned with hands, not with tools.For his last meal, Ayo fed the badger mashed maize, eggs with honey, and crushed roots. He ate without fear. He seemed pleased with the honey.Mahkēt spoke:
From below we are shaped,
From the soil we rise.
Hoká-oh, we return to you—
The oldest digger,
The fierce one of silence.
When Mahkēt was still, the drummers began in earnest. A groundswell rang out. Dancers scraped the earth and stomped to the rhythm of the pulsing beat. The Burrow Singers chanted in unison, their voices rising to the four cardinal points.When the time came, Mahkēt held the animal; his hands trembled slightly, from age, not from fear. He whispered into the Badger’s ear, something—a lullaby, perhaps—each Keeper had their secret. Root Walker went slack as if in a trance. Then Mahkēt held the badger high, offering him to the night sky, far from his burrow. Mahkēt’s voice rang out, clear as the river and strong as the willow. He sang:
You who walk between,
We open the gate with your steps.
Take this flesh to the Deep Council.
Show them our hunger,
Our stillness, our need.
The sacrifice was swift. The badger’s blood fell into the pit, dark as the coming winter, slick as an icy pond. Mahkēt handed the badger’s lifeless body to the Offering Bearer. Ayo held back her tears and received Root Walker into her bosom. She wrapped the animal’s carcass in cedar bark, placed it into the hollow earth, and scattered last year’s ashes over the bundle. Gifts of honey and bone were placed by Hokà-oh’s limp body along with directions for the badger’s spirit to follow. The People of the Buried Root began to chant:
Dig deep, Hoká-oh,
Through wind, and wild.
Through stone and shame,
Find our voices buried,
Bring them home again.
Mahkēt knelt and bowed before Root Walker. He dipped his finger into the spilt blood and with it, drew a spiral on his face. Grandmother came forward and gently draped a woven blanket over the offering. The blanket carried with it the labor and wisdom of its maker. Thirteen stones representing the twelve moons and one full cycle were placed around the pit and held the blanket in place. Then there was stillness.All through the night, the people of the tribe sat in silence around the mound, the stars etching the sky like claws into an earthen burrow. Somewhere near the hedgerow, a badger howled solemnly into the glade, bereaved of her mate. When the sun rose, frost covered the grass in delicate swirls mirroring the stars in their celestial blanket. Fullness and blight, darkness and bright, like the stripe that runs through the badger’s pelt, balance, perhaps, would find its way home.

Inspired by:
St. Joseph’s Indian School, 2022
Childs, 2019
Kachina House, 2022
2through4, SolutionsThroughStories, mattie frascella. ©2025 All rights reserved.
9. Yard Sign

2through4, SolutionsThroughStories, mattie frascella. ©2025 All rights reserved.
10. Eulogy for the Badger: Root-Walker, Hoká-oh
Dear friends, both flesh-fingered and clawed kin, both silent watchers above the earth and those beneath the soil:We gather here now, not to mourn a solitary badger, but to grieve a lineage—one carved into the bedrock of the earth with claw and clan and will and wit. The Badger, known in the ancient tongue as Hoká-oh, Root-Walker, did not walk lightly on the land or go gently into the night. He tunneled deep. He scratched stories into Earth’s skin. Through grit and dusk-colored perseverance, he taught us that truth is not always visible through sight or sound alone.He was a fighter—not by choice, not by chance, but by inheritance. He was hounded for meat and myth, for science and sin. He endured centuries of misrepresentation and abuse, from baiting pits to bureaucratic blame games, from ridicule to ritual. He was deemed a pest, a varmint, a scapegoat, and an intruder. He was hunted in the name of precaution and policy; his blood was spilled beneath cold English moons in the name of bovine purity.But before the land was “owned” by man, the badger was revered. In folktales of old, he was the wise recluse. In ancient rites, he was the bridge between realms. He was the solitary wisdom keeper and a symbol of justice. He was a judge and keeper of natural law. He was a healer and helper and an emblem of diligence. He was our connection to Mother Earth. And in death, he has become our mirror.What type of civilization sacrifices its wisdom-keeper and wonders why its roots then rot? Who among us will dig when the world darkens, if not the badger? We stand at the edge of his burrow, peering down, not only into soil but into memory. Let us not forget the creature who shaped the underworld, the scholar in stripes, the one who tunneled toward truth.
May his claws find peace in deeper ground.
May his spirit rise in song, in story, and in stone.
Goodnight, Root-Walker.
And may you finally find rest.

2through4, SolutionsThroughStories, mattie frascella. ©2025 All rights reserved.
Random Musings
My Random Musings Page is a glimpse of the world from my basement hollow. It is somewhat of a catch-all for a variety of things: academic writing turned into bite-sized chunks and modernized for a contemporary viewer; observations about family, friends, and living life in a fast paced digital world while seeking community with others and solace in the battered mind of a war wearied writer; evidence of peace, love, and goodness in humanity; and notes from a caring Creator that have been written in nature left for me to discover if I but slow down long enough to seek, find and cherish.It is here that you will find things of interest to me, but perhaps not to everyone. There will be tiny tidbits of life that catch my eye and then float away in ephemeral wisps of fog, only to land here, finding a lazy place to call home where they rest undisturbed till someone opens this page and joins in my delight. I tell each one just how glad I am of them and how they've brightened my existence if only for a time.
Linguistic Yarn:
A Brief History of the Word Quirky

for the love of words
The word quirky looks and sounds kind of like a word someone knitted out of spare linguistic yarn, and, honestly, that's not far off kilter for this delightfully dorky word. The Oxford English Dictionary, or OED as it is more commonly known, derives the word directly from quirk + the -y suffix, with the earliest evidence found in 1789. However, according to the Dictionary of the Scots Language, or DSL, the word quirk or quherk showed up in Scottish English as early as 1513:
quirk ‘to move in a sudden and jerky manner’ 1513 DOUG. VII vi 88 (E).
As sum tyme sclentis the round top of tre Hit with the twynit quhyp dois quherk [v.rr. quhirl(e] we see … Scho smyttin wyth the tawis dois rebound
Its first sense wasn’t about charming oddballs; it meant “given to quibbling; tricky, wily,” a usage the OED marks as Scottish in later attestations. (Google Ngram Viewer doesn't have a Scottish English option, so I couldn't check out the usage in Scotland.) Over the 19th century, the semantic compass rotated toward “unexpected, odd, or idiosyncratic,” and by 1890, you could even call a line quirky if it had twists and flourishes, much like a hank of yarn. Modern frequency sits around half an occurrence per million words (if I'm reading that correctly), and both British and U.S. pronunciations keep that initial /kw-/ intact: /ˈkwəːki/ (UK) and /ˈkwərki/ (U.S.)


Quirky Usage on Google Ngram Viewer
Some Quirky facts about the word quirky
Etymologically, the plot thickens with the parent noun quirk, recorded in the 16th century for a “quibble or artful evasion,” possibly connected (though not confidently) to German quer “oblique, across,” or even to a weaving “twist”, both fitting images for something that bends from the straight. It makes sense to me, but I'm not a linguist, so it's easier for me to assume a connection where one may not exist. Though that older, twisty idea nicely explains the pathway from verbal trickery to stylistic flourish, then to adorable personality tic, if you ask me. But what do I know? I'm just a fancy fangirl, not an expert etymologist.
The Online Etymology Dictionary dates quirky (adj.) to 1806 in the “shifty/irregular” sense, with the “idiosyncratic” reading attested by 1960. It notes an earlier use of quirkish (1670s), which didn’t stick around because it was quirky and more difficult to pronounce. I literally love that last sentence. Literally.Dialectal evidence reinforces the early “quibble/puzzle” connection: the Scots dictionary glosses quirk as a riddle or catch-question and records related forms well into the 20th century.
quirk I. n. A riddle, catch-question, an arithmetical problem (Sh., Abd., Ags. 1967). Also dims. quirkle, -lum, id. (Gall. 1824 MacTaggart Gallov. Encycl. 394–5). Abd. 1929 Weekly Jnl. (23 May) 6:Ye wis aye fond o’ bits o’ quirks, an’ here’s a billie here pittin’ a poser tae me, an’ I’se han't ower tae you.
If you think of a quirk as a little intellectual trapdoor, quirky originally described the person who kept springing it on you. Also, I am adopting quirkle as part of my chosen lexicon immediately. I'm plotting just how to use it at my next social gathering...Socially, quirky has enjoyed a conspicuous glow-up. It is definitely basking in the limelight as it were. In the 19th century, a quirky lawyer might be one to watch—warily. In late 20th and 21st-century English, the word moves toward branding: quirky neighborhoods, quirky rom-coms, and quirky cafés (with artisanal pickles and chairs made from reclaimed string instruments). Merriam-Webster leans into the friendly vibe with its first entry for quirky reading: “unusual in an especially interesting or appealing way,” and even their usage examples sound like a realtor staging an apartment with a quirky mezzanine that can only be reached by climbing up a ladder. It will only cost you half your life savings for a three-night stay. Mais c'est très magnifique! So worth it!! (She says longingly...) If you’ve ever looked for an airbnb in Paris, you know this is not an exaggeration.


Quirky Paris airbnb. You can't make this stuff up.
How fast did that makeover happen? Google’s Ngram Viewer (a bookish barometer that some scholars say should be handled with oven mitts) shows quirky barely registering through most of the 1800s, then climbing in the later 20th century as the positive sense spreads. Sarah Zhang warns in an article published in Wired Magazine that Google Ngram can be misleading, citing Optical Character Recognition errors, genre skew, and one-book-one-vote weighting. However, the broad shape of the curve aligns with the narrative told by dictionaries: from legalistic quibbles to indie charm. Once you understand the underlying information and where it's gathered from, Google Ngram becomes a useful and entertaining tool. Also, the wildcard feature is amazing—I would have thought that so before quirky would have made the top ten. Not so. (Oh my gosh. I kill myself sometimes.)

Quirky Usage + Wildcard Feature on Google Ngram Viewer
Usage habits reinforce the sunnier meaning. In contemporary prose and headlines, quirky cohabits with nouns like comedy, charm, indie, boutique, and (my favorite) little—as in “a quirky little museum devoted entirely to toasters.” The Toaster Museum is a real place; I’m just saying.

Collocational halo nudges connotation toward affectionate eccentricity rather than deviance. Meanwhile, the derivatives behave politely: quirkiness (since the 1870s) and quirkily (since the 1920s) trail behind the adjective. I’m rooting for an upsurge of the derivational suffix -le, myself. Mark my word; quirkle is going places.Pronunciation hasn’t wobbled much, and spelling has stayed put. If there is a moral to this story, it's that the English language loves a redemption story. Amelioration is real. Quirky, a word born among twists, dodges, and dialect puzzles straightened itself just enough to become the approved label for our endearing odd corners and questionable fashion choices. In other words, quirky stopped trying to out-argue us and started describing us. And somehow that feels perfectly… well, quirky.

tiny human's quirky little sneakers. mattie frascella. ©2025
2through4, SolutionsThroughStories, mattie frascella. ©2025 All rights reserved.
more to follow...
2through4, SolutionsThroughStories, mattie frascella. ©2025 All rights reserved.
If you are interested in learning more about 2through4 or booking me for a seminar or speaking engagement, please fill out the information form below.
2through4, SolutionsThroughStories, mattie frascella. ©2025 All rights reserved.
I will get back to you within 48 business hours. If you leave a message after 5 pm EST, please know that it may not be seen until the next business day.
2through4, SolutionsThroughStories, mattie frascella. ©2025 All rights reserved.

Comment Parlez-Vous?
La jeune fille est très impatiente
Elle regarde le monde avec un visage heureux.
Elle ne comprend pas le monde.
En même temps, elle comprend tout.C’est à cause de ça, elle a l’espoir.
Les mots qu’elle prononce sont simples.
Mais ils sont profonds.
Pourquoi ?
Parce qu’elle parle.Quand je commence à penser à mon voyage
Dans une langue étrangère
Je suis amusée.
Pourquoi je suis là ?
Il est trop tard ! Je suis vielle !Je suis dans une classe avec des enfants.
Ils sont très intelligents.
J’envie leurs jeunes cerveaux.
Si curieux, si affamés.Mais, j’ai faim aussi.
Je vais apprendre à parler une nouvelle langue.
On peut avoir faim même à soixante ans.
Je n’ai pas encore fini.La vielle femme est très impatiente.
Elle regarde le monde avec le cœur triste.
Elle comprend trop bien le monde
En même temps, elle ne comprend rien.C’est à cause de ça, elle a l’espoir.
Les mots qu’elle prononce sont simples.
Mais ils sont profonds.
Pourquoi ?
Parce qu’elle parle.mattie frascella
2through4, SolutionsThroughStories, mattie frascella. ©2025 All rights reserved.